IF=33.883| 西京医院季刚教授团队发现新型标志物,助力胃癌早筛早诊

2023-04-25


早筛网讯:近日,西京医院消化外科季刚教授团队在国际消化病学顶级期刊Gastroenterology(IF=33.883)在线发表题为《液体活检技术在胃癌早期诊断中的应用》的研究论文。该研究发现循环外泌体来源的长链非编码RNA GClnc1分子可作为胃癌早期检测的循环生物标志物,为胃癌患者接受根治性手术并改善临床预后提供机会。


通讯作者:季刚、吕小慧、卫勃

第一作者:郭欣、彭韵桦、宋奇赢


中国是全世界胃癌发病人数和死亡人数最多的国家,高死亡率的主要原因在于疾病早期难以发现,多数患者在出现上消化道不适进行就诊时已处于胃癌中晚期。目前,现有的治疗手段无法使患者生存获益,常规的胃癌筛查依赖于胃镜检查,然而检查的不舒适性和潜在并发症导致患者整体依从性较差。如何在早期明确胃癌诊断,如何开发胃癌早期诊断标志物以提高胃癌患者预后成为临床亟待解决的问题。因此,开发新的血清学无创诊断标志物以实现胃癌早期诊断尤为必要。

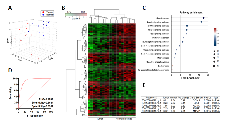
为解决上述临床问题,季刚教授团队联合空军第九八六医院郭欣副教授团队、解放军总医院卫勃教授团队通过对早期胃癌患者的组织和血液样本联合高通量测序、比对公共数据库,发现循环外泌体来源的lncRNA GClnc1在胃癌患者的组织和血清中表达显著上调。


早期胃癌与癌旁组织全转录组的差异表达分析


中心外部验证进一步证实:该诊断标志物在早期胃癌(I/II期)患者的血清中水平显著升高,不仅可以有效识别早期胃癌患者,同时可以高效鉴别胃癌与慢性萎缩性胃炎、肠上皮化生等胃癌前病变的不同状态。此外,GClnc1对于胃癌具有明显优于传统血清学标志物(CEA、CA72-4和CA19-9)的诊断效能,可有效识别传统标志物阴性的胃癌患者。在此基础上,胃癌患者术后血清中的GClnc1水平显著下降,再次验证其对胃癌的特异性。以上研究结果表明,循环外泌体来源的GClnc1可作为早期检测胃癌的生物标志物,为胃癌患者早期接受根治性手术和改善生存预后提供了机会。





来源于空军军医大学西京医院


第二届ZAODX世界肿瘤早筛大会将于2023年9月中旬举办,敬请关注!


-end-
加入癌症早筛行业交流群,请关注公众号回复“进群”


下一篇:这是最后一篇
上一篇:这是第一篇